广东、河南等5省教学能力比赛(国赛)推荐名单出炉
2019-09-20
高职发展智库
1085
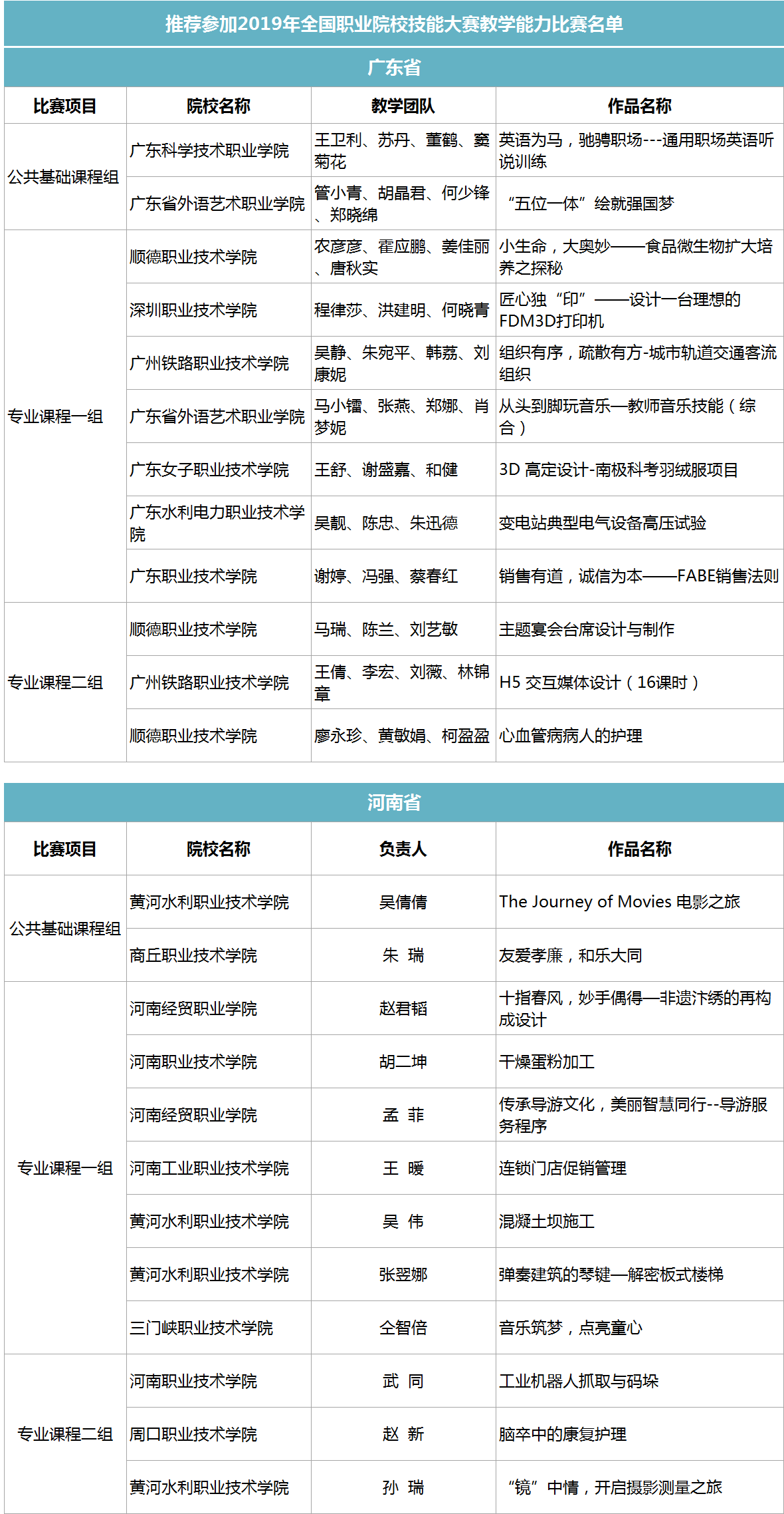
近日,全国各省市纷纷启动了省级教学能力比赛和国赛的选拔,截止到目前,已有广东、河南、山西、黑龙江、云南等5省公布了参加2019年全国职业院校技能大赛教学能力比赛的推荐名单。
根据教育部公布的《2019年全国职业院校技能大赛教学能力比赛方案》的推荐要求:各代表队在组织省级比赛的基础上,推荐高职组12件参赛作品。高职公共基础课程组限额2件;高职专业课程一组限额7件;高职专业课程二组限额3件。公共基础课程组作品各自不能出现课程的重复,高职专业课程一组、二组10件作品不能出现专业大类的重复。
广东、河南、山西、黑龙江、云南等5省在省级技能大赛教学能力比赛优胜者中,各推荐12组选手参加全国职业院校技能大赛教学能力比赛。具体推荐名单如下:


推荐阅读:
哪些省份、高职院校是赢家?2018全国职业院校教学能力比赛拟获奖名单出炉
