1项未通过!2018年职业教育国家级教学成果奖获奖名单出炉
2019-01-04
高职发展智库
1623
与2018年国家教学成果奖公示名单相比,高职类项目二等奖有一项未能通过公示,来自黑龙江省《“一体化、颗粒化、个性化”建筑设备类专业集群在线开放资源的建设与应用》项目。
从高职组全部获奖项目来看,深圳职业技术学院以第一完成单位完成的项目获奖数最多,共有5项,包括1项特等奖、1项一等奖和3项二等奖。陕西工业职业技术学院、广州番禺职业技术学院、滨州职业学院、山东商业职业技术学院以第一完成单位完成的项目各有4项获奖。
高职院校获奖数统计如下:(仅统计各高职院校以第一完成单位获奖项目)
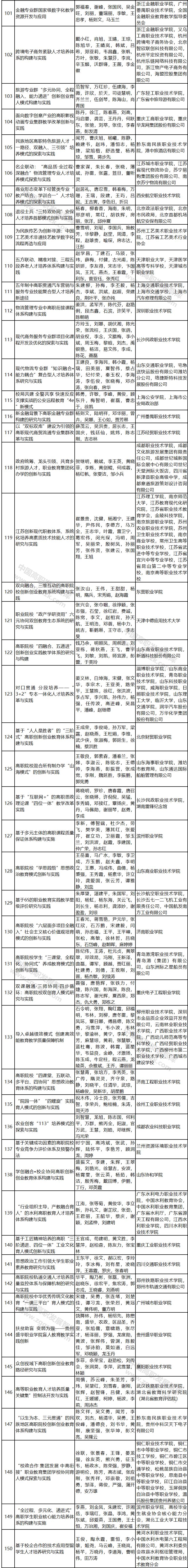
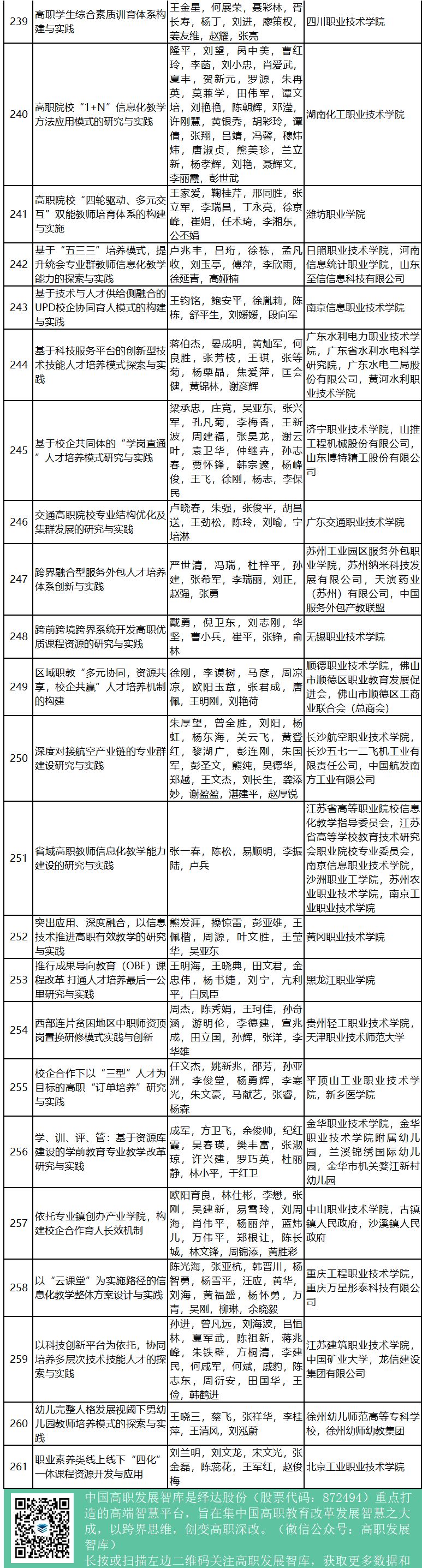
高职294项获奖成果详细名单:
名单来源:教育部
