GDI高职高专排行榜(2023)发布

2023-04-20 GDI智库公众号 2949


4月19日,广州日报数据和数字化研究院(GDI智库)发布“GDI高职高专排行榜(2023)”,对全国1489所高职高专院校(不含香港特别行政区、澳门特别行政区和台湾地区院校)进行评价。


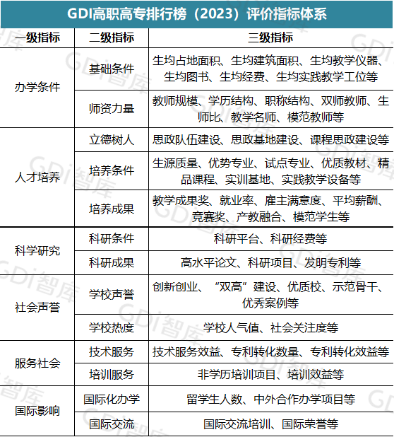
GDI高职高专排行榜(2023)设置办学条件、人才培养、科学研究、社会声誉、服务社会和国际影响等6个一级指标,下设师资力量、培养成果、科研成果、技术服务和培训服务等13个二级指标以及若干三级指标,力求全面、客观、科学地评价高职高专院校发展现状。





指标体系

据榜单研制团队介绍,GDI高职高专排行榜(2023)的指标体系主要有以下新特点:

01


坚持以立德树人为导向,丰富人才培养指标内涵。我国高等教育已进入内涵式发展阶段,人才培养质量成为评价大学的最重要指标。有鉴于此,GDI高职高专排行榜强调对高校立德树人成效的监测,增加模范学生等指标,以不断丰富人才培养指标内涵。

02


进一步凸显高职高专服务地方经济社会发展职能。高职高专对地方经济社会发展的贡献越来越受到社会关注,GDI高职高专排行榜延续以往“投入产出结合、强调产出”原则,进一步丰富服务社会指标内容,强化职业培训、技术服务等评价指标,更好凸显职业教育特色。

03


突出核心指标在评价中的作用。依据职业教育特色,提炼院校办学核心指标,强化核心指标的评价引领作用,助力高职高专院校核心竞争力提高。

 表1 GDI高职高专排行榜(2023)评价指标体系

高职发展智库


榜单分析

GDI高职高专排行榜(2023)

GDI高职高专排行榜(2023)上榜的1000所高职高专院校中,公办院校903所、民办院校96所、中外合作办学院校1所。


榜单对前300所院校给出具体排名,后700所院校采用区间排名,旨在为相关院校判断自身所在水平区间提供参考。榜单研制团队认为,这一处理方式有助于社会更加理性客观看待大学评价及榜单上的排名。


上榜院校排名前三的分别是深圳职业技术学院、金华职业技术学院、广东轻工职业技术学院,排名4-10位的分别是无锡职业技术学院、重庆电子工程职业学院、深圳信息职业技术学院、陕西工业职业技术学院、浙江机电职业技术学院、重庆工业职业技术学院、天津市职业大学。


统计各省(自治区、直辖市)上榜院校数量,山东有72所(排名第一),江苏有71所(排名第二),广东有68所(排名第三)。上榜院校总量排名前10的其它地区有:安徽(60所)、湖南(60所)、河南(49所)、四川(48所)、浙江(45所)、湖北(44所)、江西(39所)。

榜单详情 ↓

高职发展智库高职发展智库高职发展智库高职发展智库高职发展智库


GDI高职高专(公办)TOP300榜

(2023)

江苏有38所院校上榜,数量最多

在“GDI高职高专(公办)TOP300榜(2023)”中,江苏有38所院校上榜,数量最多,总数排名2-5位省(自治区、直辖市)的情况是:浙江29所,山东28所,广东25所,湖南18所。


从进入300强的院校数占所在省(自治区、直辖市)高职高专院校总数比例分析,浙江这一比例最高(59.18%),其次是北京(48%)、江苏(42.22%)。

高职发展智库
图1 300强院校地区分布


理工、综合、财经类院校总数超八成

上榜“GDI高职高专(公办)TOP300榜(2023)”的院校中,理工、综合和财经类院校数合计占比88%。其中,理工类院校156所,占比52%;综合类院校81所,占比27%;财经类院校27所,占比9%。

高职发展智库
2 300强院校类型分布


榜单详情 ↓

高职发展智库高职发展智库


GDI高职高专(民办)TOP100榜

(2023)

广东有10所院校上榜,数量最多

在“GDI高职高专(民办)TOP100榜(2023)”中,绍兴职业技术学院排第一,广州城建职业学院和重庆交通职业学院分列二、三位。


在“GDI高职高专(民办)TOP100榜(2023)”中,广东有10所院校上榜,总数在各省(自治区、直辖市)中排名第一;上海有9所,排名第二;北京、山东、浙江和重庆各8所,并列第三。

榜单详情 ↓

高职发展智库

附件:GDI高职高专排行榜(2023)

(请扫描下方二维码获取)

高职发展智库


来源:GDI智库公众号