喜报!7所高职院校荣获“一星级全国青年文明号”
8月11日,共青团中央服务青年发展发布了《关于认定一星级全国青年文明号集体的通报》,决定认定北京市第一中级人民法院法警支队等7776个集体为“一星级全国青年文明号”。
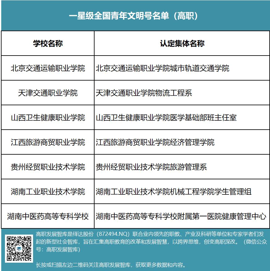
据统计,北京交通运输职业学院、天津交通职业学院、山西卫生健康职业学院、江西旅游商贸职业学院、贵州经贸职业技术学院、湖南工业职业技术学院、湖南中医药高等专科学校等7所高职院校的7个集体荣获“一星级全国青年文明号”。

关于认定一星级全国青年文明号集体的通报
习近平总书记在庆祝中国共产主义青年团成立100周年大会上鲜明指出,改革开放和社会主义现代化建设新时期,共青团适应党和国家工作中心战略转移,广泛开展如青年文明号等一大批青春气息浓烈的创造性活动,团结带领广大团员青年在现代化建设各条战线上勇立潮头,展现出敢闯敢干、引领风尚的精神风貌。肇始于1994年的青年文明号活动,是一项具有群众性、实践性、品牌性的精神文明创建活动,20多年来,一批批奋发进取、争创一流的青年文明号集体不断涌现,一批批忠于职守、岗位建功的优秀青年脱颖而出,青年文明号成为共青团服务国家建设、推动行业发展、促进青年成长、弘扬文明风尚的一面青春旗帜。
为促进青年文明号在新时代焕发新活力,2021年,共青团中央联合22家全国创建青年文明号活动组委会成员单位共同开展往届全国青年文明号星级认定工作。经各级青年文明号活动组织机构系统梳理、逐级复核、严格审查、社会公示,决定认定北京市第一中级人民法院法警支队等7776个集体为“一星级全国青年文明号”。
根据《关于开展往届全国青年文明号星级认定和第20届全国青年文明号推荐工作的通知》(中青明电〔2021〕4号),第20届全国青年文明号集体统一认定为一星级全国青年文明号,不再通报,具体名单详见《关于命名第20届全国青年文明号的决定》(中青联发〔2021〕6号)。
希望各一星级全国青年文明号集体珍惜荣誉,再接再厉,发挥示范带动作用,作出新的更大贡献。希望各级青年文明号活动管理部门进一步加强对青年文明号工作的指导、管理和监督,健全行业创建标准,强化功能作用发挥,不断促进青年文明号激发内生动力、焕发生机活力,在新时代实现高质量发展。
全国创建青年文明号活动组委会号召,各级各类青年文明号集体和创建集体要认真学习贯彻习近平总书记在庆祝中国共产主义青年团成立100周年大会上的重要讲话精神,部署开展好以喜迎二十大为主题的青年文明号开放周活动,引领青年积极投身新时代青年岗位建功行动,以扎实业绩迎接党的二十大胜利召开。
全国创建青年文明号活动组委会
2022年8月11日
来源:共青团中央服务青年发展官微
